您当前的位置:党政办公室>动态信息
教学改革出成果 人才培养显成效
——2015年学校师生获奖情况综述
发布时间:2016-03-03   来源:   作者:王亚军

2015年,在《国家中长期教育改革发展纲要》和学校总体目标指引下,我校深入开展教育教学改革,创新人才培养模式,大力提升人才培养质量,促进学校内涵发展,取得了显著成果,全年师生共有100余人次获奖。

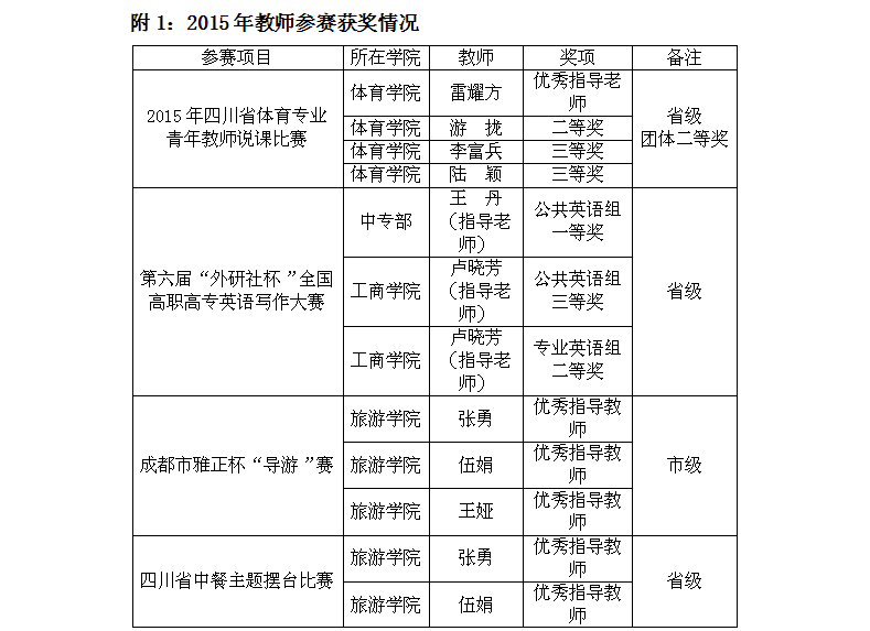
随着教育教学改革的不断深化,学校始终坚持“以生为本,以师为尊”的基本理念, 营造优良教风学风,鼓励师生积极参加各级各类比赛活动,促进师生全面提高。2015年,我校师生在各级各类赛事中,屡获大奖,国家级奖20项,省部级奖15项,市级奖10项。其中王丹老师在第六届“外研社杯”全国高职高专英语写作大赛中指导学生获得公共英语组一等奖;财经学院肖强、刘福宇同学在第二届“大智慧杯”全国大学生金融精英挑战赛中获得金融操盘手一等奖,体育学院何泽军同学在“2015年首届高校武术套路比赛”中荣获男子刀术第一名。

累累硕果既印证了学校办学理念和实践探索的正确、有效,同时也记录和展示了我校师生人人进步、个个提高的奋斗历程和精神风貌。

 

(责任编辑:涂桂香)