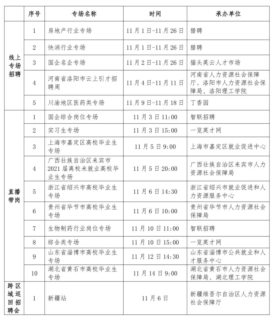
近期,人力资源社会保障部2021年大中城市联合招聘高校毕业生秋季专场活动将推出第四批16场特色服务活动。

线上活动15场
包括房地产行业、快消行业、国企名企、川渝地区医药、河南省洛阳市等5场线上专场招聘会和10场直播带岗。截至10月29日,已有7285家用人单位提供约4.7万个岗位,后期将有更多用人单位陆续加入。
线下活动1场
举办新疆站跨区域巡回招聘会,除本地用人单位外,将邀请外省市人力资源社会保障部门组织用人单位组团参加。

高校毕业生和用人单位可通过中国国家人才网(www.newjobs.com.cn)大中城市联合招聘活动主会场页面,查询相关信息或直接进入相应专场参与。高校毕业生还可在微信小程序中搜索“全国高校毕业生精准招聘”登录求职。