各自考生:
四川省2024年下半年(24.2次)高等教育自学考试毕业申请工作即将开展,现就相关事项通告如下。
一、申请时间及流程
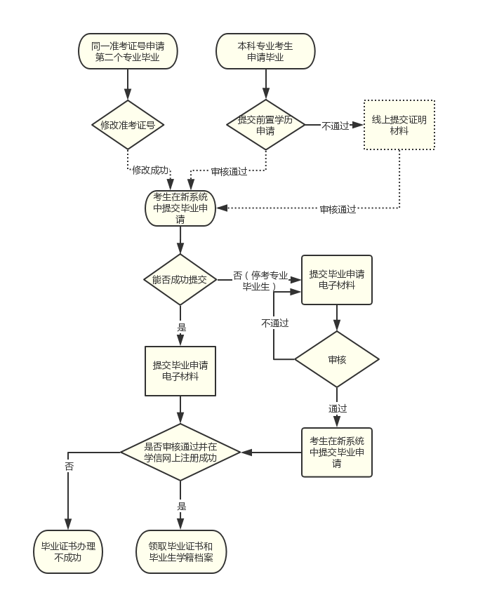
(一)考生在高等教育自学考试管理信息系统(网址:https://zk.sceea.cn,以下简称管理系统)中按需提交前置学历审核(具体流程见附件1)和毕业申请(具体流程见附件2)。
(二)前置学历审核(线上)申请时间:2024年11月20日至26日(申请本科专业毕业的考生必须申请前置学历审核)。
(三)毕业申请(线上)时间:2024年12月2日至6日(提交西华师范大学自考专业毕业申请的自考生务必联系学校自考办)。
特别提醒:未在规定时间内完成线上申请、缴费或申请材料不齐,均视为未完成毕业申请。
二、毕业申请要求
申请毕业应同时满足以下条件:
1.同一准考证号下取得拟申请毕业专业考试计划规定的全部课程(含实践性环节、毕业论文)的合格成绩;
2.所取得的学分达到专业考试计划规定的要求;
3.政治思想品德合格;
4.考籍个人信息正确(姓名、性别、身份证号、民族与本人有效居民身份证件信息一致,照片符合要求);
5.申请自学考试专升本专业毕业的考生,须持具有学历教育资格的高等学校、高等教育自学考试机构颁发的专科(或以上)学历证书, 要求可在中国高等教育学生信息网(网址:http://www.chsi.com.cn/,以下简称学信网)上查实且信息无误,并通过前置学历审核。
三、材料提交要求
(一)《四川省高等教育自学考试毕业申请表》(附件3);
(二)考生将本人有效居民身份证(有效期必须为2024年12月30日以后)复印件粘贴在《四川省高等教育自学考试毕业申请表》的指定位置上;
(三)完成线上毕业申请的考生务必在2024年12月13日前将申请表的扫描电子版(格式为PDF,考生签名处必须手写)发送至邮箱:439285711@qq.com。学校自考办联系电话:0838-3209305(工作日)。 注:电子材料命名为“准考证号+姓名+24.2次毕业申请”,学生签名处必须为手写签名。若出现因考生提供的材料不齐、伪造或模糊不清等影响毕业审核的情况,由考生自负责任。
四、特别注意
(一)考生提交毕业申请,需在系统中缴纳毕业生审定费30元/人(川发改价格〔2022〕484号),其余业务办理无需缴纳费用。
(二)根据教育部教育考试院关于印发《高等教育自学考试毕业证书电子注册办法》的通知(教试中心函[2014]138号)精神,毕业申请经四川省审核通过后,须报教育部教育考试院完成最终的毕业信息审核。电子注册信息在学信网成功注册后,方可统一颁发毕业证书。
(三)申请本科专业毕业的考生应在管理系统的前置学历申请功能中,查询到在申请毕业的准考证号下有一条标示为“审核通过”记录的前置学历申请信息,即为完成前置学历审核,否则须在规定时间内进行前置学历申请审核的流程,以便后续顺利提交本科专业的毕业申请。
(四)考生提交毕业申请前须认真核对考籍个人信息(姓名、性别、身份证号、民族、照片),因个人信息不全、错误等原因造成本次毕业审核不通过的,由考生自行负责。考生需通过学校自考办申请补全信息,或在更改考籍工作规定时间内提交申请,更改正确后在下次毕业申请期间提交毕业申请。
(五)毕业证书一经学信网注册后,毕业生信息将不可更改。按教育部《高等教育学历证书电子注册暂行规定》(教学〔2001〕4号)相关要求,考生因办证核对信息有误,造成毕业证书注册信息错误而影响其就业或造成其它后果的,责任自负。
毕业证书颁发日期后,考生个人信息若经公安机关合法变更,原毕业证书信息不予更改,毕业生应结合公安部门出具的相关证明使用毕业证书。
(六)毕业证书和毕业生学籍档案具有唯一性,遗失后无法补办,请考生妥善保管。
(七)办理毕业证书期间,不受理更改考籍、课程免试、省际转考等业务的申请。我省每年上、下半年均会进行更改考籍、课程免试、省际转考等业务,请考生每年在办理毕业证书之前,合理安排时间段进行办理业务。
(八)考生的毕业证书若遗失或损毁,可申请办理《四川省高等教育自学考试毕业证明书》。考生须填写《四川省高等教育自学考试毕业证明申请表》(附件4)并按要求提供相关证明材料,在毕业申请受理时间内联系学校自考办。
考生可自行下载、打印附件进行填写,要求书写规范、内容完整,提供的联系电话请务必保持畅通。
附件:
1.前置学历初审线上申请流程及步骤
2.四川省高等教育自学考试毕业申请流程图(考生端)
3.四川省高等教育自学考试毕业申请表
4.四川省高等教育自学考试毕业证明申请表
四川工业科技学院
继续教育学院
2024年11月5日
附件1
前置学历初审线上申请流程及步骤
一、操作步骤及注意事项
第一步:考生使用谷歌(Google)或火孤(Fox)浏览器在计算机上登录自学考试管理信息系统(
https://zk.sceea.cn),点击“考籍管理”栏目,进入“前置学历申请”,再点击“添加申请”,如下图:

特别提醒:前置学历初始信息(姓名和身份证号)为考生的自学考试考籍信息,考生应先确认该信息是否与实际的前置学历信息一致(以前置学历在学信网上注册的信息为准),若不一致需先修改正确。
第二步:考生核对后点击图中“验证”,生成如下二维码。请考生认真阅读提示说明。

第三步:下载安装学信网APP(学信网APP下载链接:https://www.chsi.com.cn/wap/download.jsp),或考生用手机扫描上图1“学信网APP”二维码后安装并登录,再点击“学信网APP”右上角扫描上图2“二维码”,出现以下界面(如果输入信息在学信网找不到对应数据,将不会出现下图界面)。

特别提醒:
(1)须确保下载的学信网APP为最新版本。
(2)扫描后若显示1个以上学历证书,请考生务必选择有“毕业证书”的学历(肄业证书和结业证书均不能作为办理我省自学考试本科层次毕业的前置学历)。
(3)扫描后若无可供选择的毕业证书,则返回界面没有数据显示。
第四步:考生选择“用于自学考试的学历信息”后,出现如下界面。

特别提醒:上图“毕结业结论”必须是“毕业”,否则不会写入当前的前置学历验证系统;如果选择错误,可以点击取消。
第五步:考生点击上图“确定”后,即弹出如下界面。

第六步:显示上图”操作成功”后,考生在自学考试管理信息系统上点击下图显示的“查询返回结果”。

特别提醒:
(1)前置学历注册信息与我省自学考试考籍信息完全一致的,显示“审核通过”。
(2)前置学历注册信息与我省自学考试考籍信息不一致的(通过公安机关合法变更过身份证号或姓名、15位身份证号正常升位到18位、取得学历为国(境)外学历、证件号码为军官号或港澳台证件号等情况),需点击人工审核,提交相关资料。
请在信息系统中录入前置学历在学信网上注册的真实信息,并按系统指示上传相关证明材料,上传材料不全或不符合规范将影响审核结果。
(3)人工审核不通过的,可在前置学历初审申请业务开放时间内重新按要求补传证明材料。
(4)提交人工审核的前置学历必须在学信网可查(国、境外学历除外),学信网上无法查实的请不要提交至人工审核。
前置学历的最终审核结果需等待后续教育部学信网做最后判定,本次我省给予结果是基于考生自查提供的情况作出的初步通过,不代表最终审核结果。
附件2
四川省高等教育自学考试毕业流程图(考生端)
