继续教育学院
学校首页
|
加入收藏
学院首页
学院概况
新闻资讯
自学教育
成人教育
培训动态
职业技能等级认定
联系我们
资料下载
院长信箱
自学考试
自学考试
您当前的位置:
继续教育学院
>
自学考试
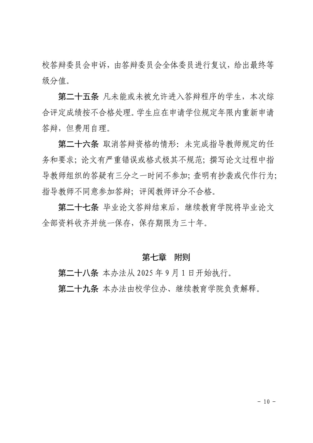
四川工业科技学院关于印发《学历继续教育本科毕业论文(设计)管理办法》的通知
发布时间:2025-08-04 来源:继续教育学院 作者:继续教育学院
四川工业科技学院
继续教育学院
2025年8月4日
宣传信息员:
秦岭
责编:
胡亮
上一篇:四川工业科技学院关于受理2025年下半年高等教育自学考试课程免试申请的通知
下一篇:四川工业科技学院关于受理2025年下半年高等教育自学考试考籍更改和省际转考的通告
教学部门
马克思主义学院
智能制造与车辆工程学院
计算机工程学院
信息工程学院
经济管理学院
教育学院
体育学院
大健康学院
继续教育学院
创新创业学院
国际学院