新闻网
学校首页
|
加入收藏
部门首页
工科要闻
时政热点
院部动态
人物风采
视觉校园
资料下载
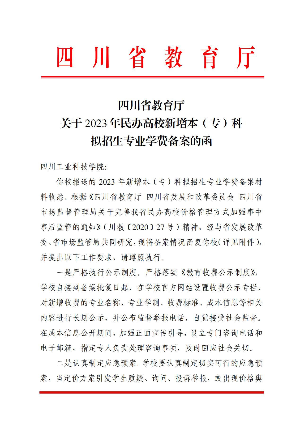
四川工业科技学院关于2023年新设专业学费收费标准的公示
发布时间:2023-05-17 来源: 作者:
标签:四川工业科技学院
分享到:
上一篇:四川工业科技学院(罗江校区)报考点(5149)2024年硕士研究生招生考试网上报名公告
下一篇:四川工业科技学院关于印发《实验室安全教育与准入制度》的通知
工科要闻
学校党委书记袁闻聪为党校第41...
推动大中小幼思政课一体化建设 ...
学校举行党校第41期入党积极分...
向锦武院士做客川工科学术大讲堂...
学校师生在2025年中华经典诵...
学校与德阳潮扇书画研究院举行校...
媒体工科
【新浪财经】校际联动育新人!四...
【今日头条】校际联动育新人!四...
【环球网】校际联动育新人!四川...
【中国网】校际联动育新人!四川...
【中国网】四川工业科技学院实习...
【网易】以美育人!四川一高校近...
【新浪网】以美育人!四川一高校...
【凤凰网】 以美育人!四川一高...
常用链接
中华人民共和国教育部 >
四川省人民政府 >
四川省高校网络理政平台 >
四川省教育厅 >
国家智慧教育公共服务平台 >
四川智慧教育平台 >